高效办成企业注销登记“一件事”,助力市场“新陈代谢”
发布时间:2024-11-05 15:51:51 | 来源:中国网 | 作者: | 责任编辑:孙玥近日,苏州市老房东餐饮管理有限公司负责人林先生来到阳澄湖镇便民服务中心,在帮办人员的指导下,通过江苏政务服务网顺利完成了企业注销登记“一件事”,这是相城区首例享受高效办成企业注销登记“一件事”改革便利的企业。
注销登记是企业全生命周期的最后一环,涉及营业执照、税务、社保等多个环节。办理注销登记材料多、耗时长,是一直以来困扰企业的难题。
今年9月,省企业注销登记“一件事”在江苏政务服务网上线运行,实现税务、企业、社会保险注销登记等在内的8个审批服务事项“一站式”办理。企业注销由原来“多窗、多次、多网”变为“一窗、一次、一网”。
线上“一表采集、全程网办”
线下“一窗受理、限时办结”
只需提交一套材料
就能跨部门、跨层级、跨地区联动审批
申请材料“一次提交、多次复用”
此外,在申请注销前,企业还能在江苏政务服务网获得“一站式”预检查询服务,即在发布注销公告前或注销公告期内可随时通过注销预检模块,查询税务、社保、医保、公积金、海关等账户状态,方便企业有针对性地准备注销材料。
今年以来,相城区数据局深入实施“高效办成一件事”,积极推进企业“注销一件事”改革:
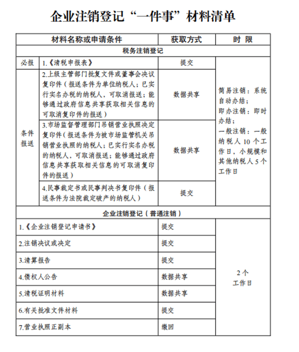
01 设立企业“注销一件事”专窗,整合企业注销登记“一件事”材料清单和办事指南,优化业务流程,畅通退出渠道,实现办事材料精简40%,办理环节压缩50%。
02 推行证照“集成联办”,注销专窗提供套餐式集成服务,只需一套申请材料便可实现营业执照与准入类许可证注销联办。
03 提供全程免费帮办代办,“零距离”服务企业群众,有效解决企业注销多头咨询、重复填写等问题,办事效率提升70%。
下一步,相城区数据局将通过持续深化“高效办成一件事”,进一步激发经营主体活力,促进市场“新陈代谢”、为各类经营主体便捷准入、规范发展、有序退出营造更加优质的政务服务环境。

办理攻略
线上入口:
登录江苏政务服务网“高效办成一件事”专区“企业注销登记一件事”模块
线下窗口:
区政务服务中心、各地便民服务中心“高效办成一件事·企业注销登记一件事”专窗
材料清单:


(相城区数据局)